欢迎来到振远保安服务集团! 设为首页 | 加入收藏 | 联系我们 | 在线留言
新闻动态
联系我们


咨询热线:400-8538-110

业务咨询:0551-63890911

企业邮箱:zytw110@sina.com

官方微信:振远特卫保安集团(ZYBAJT)


公司新闻
您的位置:振远保安集团 > 新闻动态 > 公司新闻

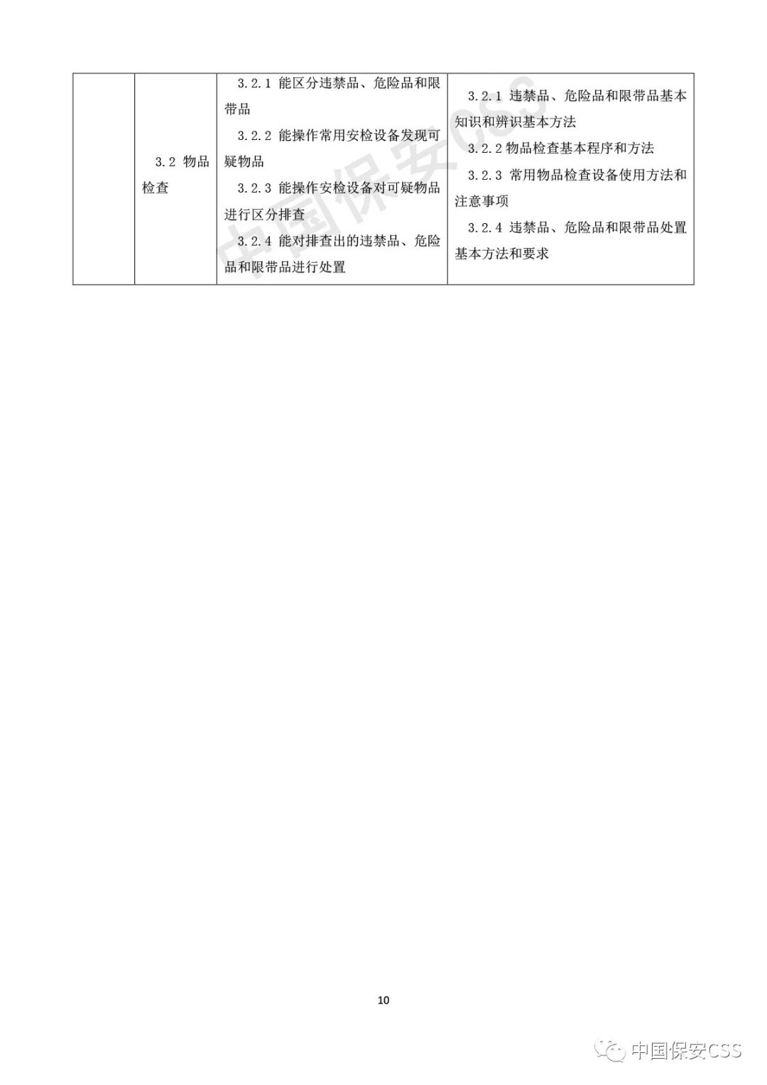
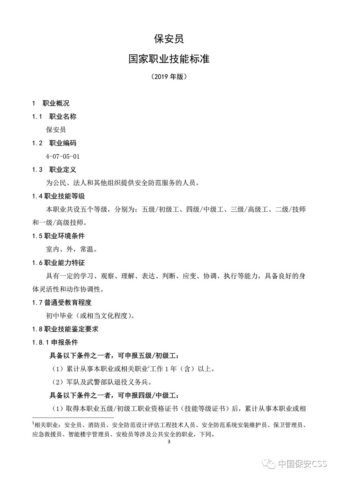
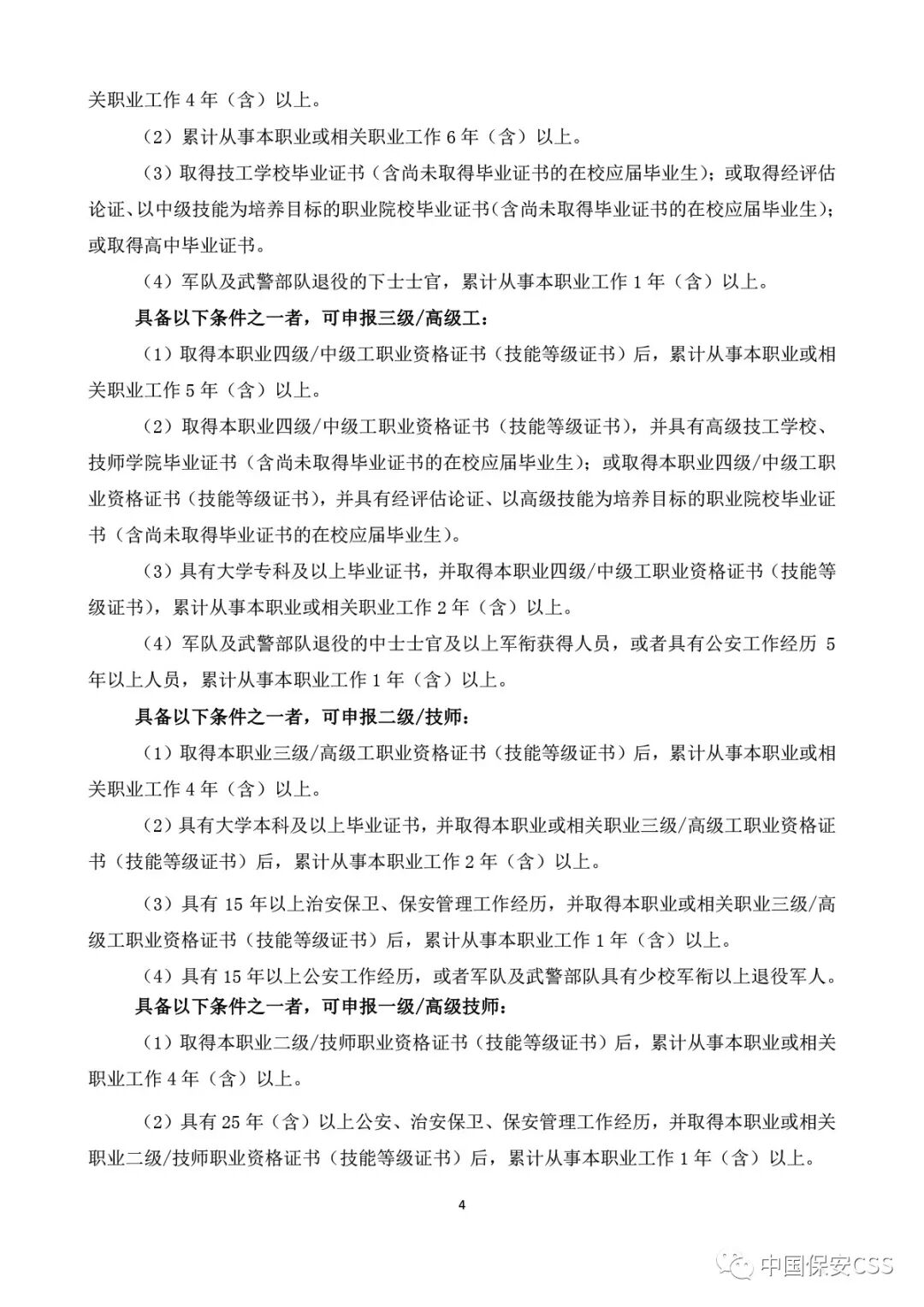
《保安员国家职业技能标准》

信息来源:振远特卫保安集团有限公司     日期:2021-01-09     点击:2108

人力资源社会保障部办公厅 公安部办公厅

关于颁布保安员国家职业技能标准的通知

(人社厅发〔2019〕60号)


各省、自治区、直辖市及新疆生产建设兵团人力资源社会保障厅(局),公安厅(局):

根据《中华人民共和国劳动法》有关规定,人力资源社会保障部、公安部共同制定了保安员国家职业技能标准,现予颁布施行。原相应国家职业技能标准同时废止。

          人力资源社会保障部办公厅 公安部办公厅

                                 2019年4月22日


附:保安员国家职业技能标准

图片
图片
图片
图片
图片
图片
图片
图片
图片
图片
图片
图片
图片
图片
图片
图片
图片
图片
图片
图片
图片


上一篇 :  你们要的彭于晏来了|振远特卫携手昌威保安圆满完成彭于晏《紧急救援》见面会安保任务
下一篇 : 北京市公安局交通管理局 2026年5月份拟聘用勤务辅警名单公示

咨询热线:400-8538-110

电      话:0551-63890911

地      址:合肥市经开区松谷路396号凰国

2号楼10层1002、1003、1004

版权所有 振远特卫保安集团有限公司      皖ICP备16009422号-1

合肥保安,合肥保安公司,安徽保安公司,合肥保安服务公司,保安外包

关于我们

·集团简介
·荣誉资质
·组织架构
·企业文化
·联系我们

联网报警

·服务模式
·服务流程
·服务优势
·服务方案

企业风采

·项目展示
·特勤大队
·校园保安
·企业风采
·合作案例

装备展示

·保安服装
·安防器材
·视频监控
·停车系统
·保安辅助设备

商务合作

·保安业务
·保安加盟
·分公司合作
·给我们留言
友情链接: 保安合作    |   科大讯飞    |   中国石油    |   长城物业    |   沃尔玛    |   万科物业    |   万达地产    |   苏宁物业    |   斯道拉恩索    |   融创物业    |   绿城物业集团    |   华润置业    |   保利物业    |   安徽保安公司    |   合肥保安